DSAJ
法務局
監督
行政法務司
職能
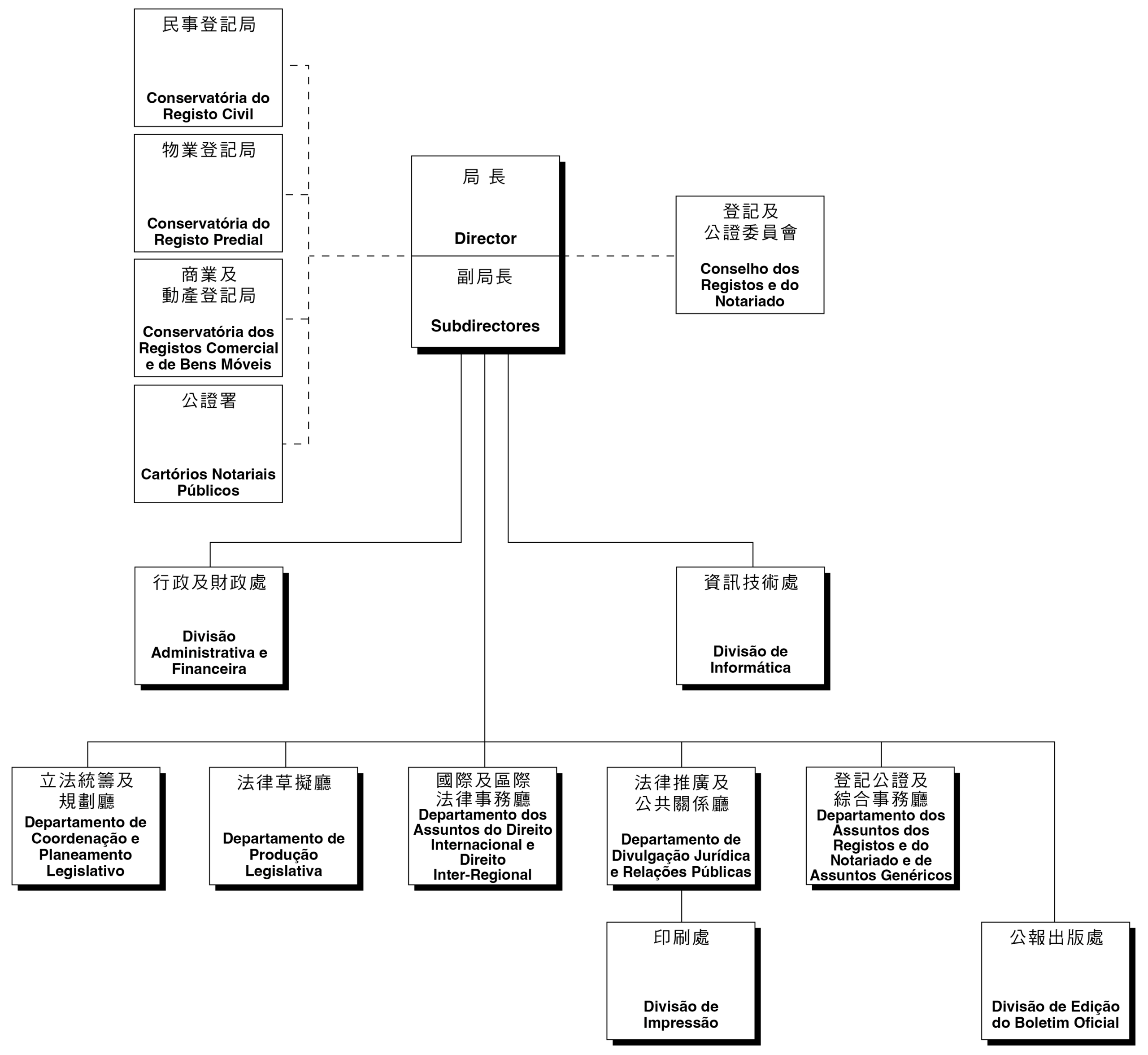
負責澳門特別行政區總體法務的政策研究、統籌立法、法律草擬、國際及區際法律事務、法規公佈及法律推廣的工作;亦負責澳門特別行政區登記及公證事務的統籌及技術輔助工作。
性質
一般部門
代局長
吳子健
副局長
盧瑞祥
副局長
邱顯哲
聯絡資料
地址
澳門水坑尾街162號公共行政大樓15-20樓
電話
(853)2856 4225,(853)2859 5298
傳真
(853)2871 0445
組織法例
第4/2021號行政法規
(2021年3月1日《澳門特別行政區公報》)
修改第22/2002號行政法規《登記及公證機關的組織架構》。
第14/2025號行政法規
(2025年10月13日《澳門特別行政區公報》)
法務局的組織及運作。
職責
法務局的職責如下:
- 協助制定法務政策,並就澳門特別行政區法制的完善進行研究及提出建議;
- 執行統籌立法工作,協助制定立法計劃並監督其執行;
- 草擬及協助草擬屬行政長官及政府權限的法律提案、規範性文件及其他須公佈於《澳門特別行政區公報》(下稱“《公報》”)的文件的草案;
- 統籌政府立法技術及法律翻譯事務,制定有關標準及指引並監督其執行,以及統籌及開展法律草擬人員專業能力培訓;
- 就國際、區際法律事務及國際、區際司法協助提供法律技術輔助;
- 促進及進行《澳門特別行政區基本法》、在澳門特別行政區實施的全國性法律、澳門特別行政區法律、行政法規及其他規範性文件,以及國際法及區際協議文書的宣傳及推廣工作;
- 在其職責範疇內,促進與大專院校、研究機構及其他實體之間的合作;
- 統籌登記及公證事務,監察登記及公證機關以及私人公證員的工作並作出技術指導,以及制定相關規章;
- 支援司法援助一般制度的運作;
- 監察仲裁機構的設立及存續的合法性;
- 出版《公報》及印刷政府運作所需的印刷品;
- 構建及管理澳門特別行政區的法律查詢系統;
- 確保登記及公證機關、法律及司法培訓中心、法律改革諮詢委員會、司法援助委員會及保障暴力罪行受害人委員會有效運作;
- 履行依法獲賦予的其他職責及執行上級指派的屬其職責範疇內的其他工作。
法務局專責印刷下列印刷品:
- 澳門特別行政區施政報告;
- 使用澳門特別行政區區徽的政府印刷品;
- 具保密內容或因本身性質而須在特別保安及監管條件下印刷的印刷品;
- 法律規定須由法務局印刷的其他印刷品。
