CCAC
廉政公署
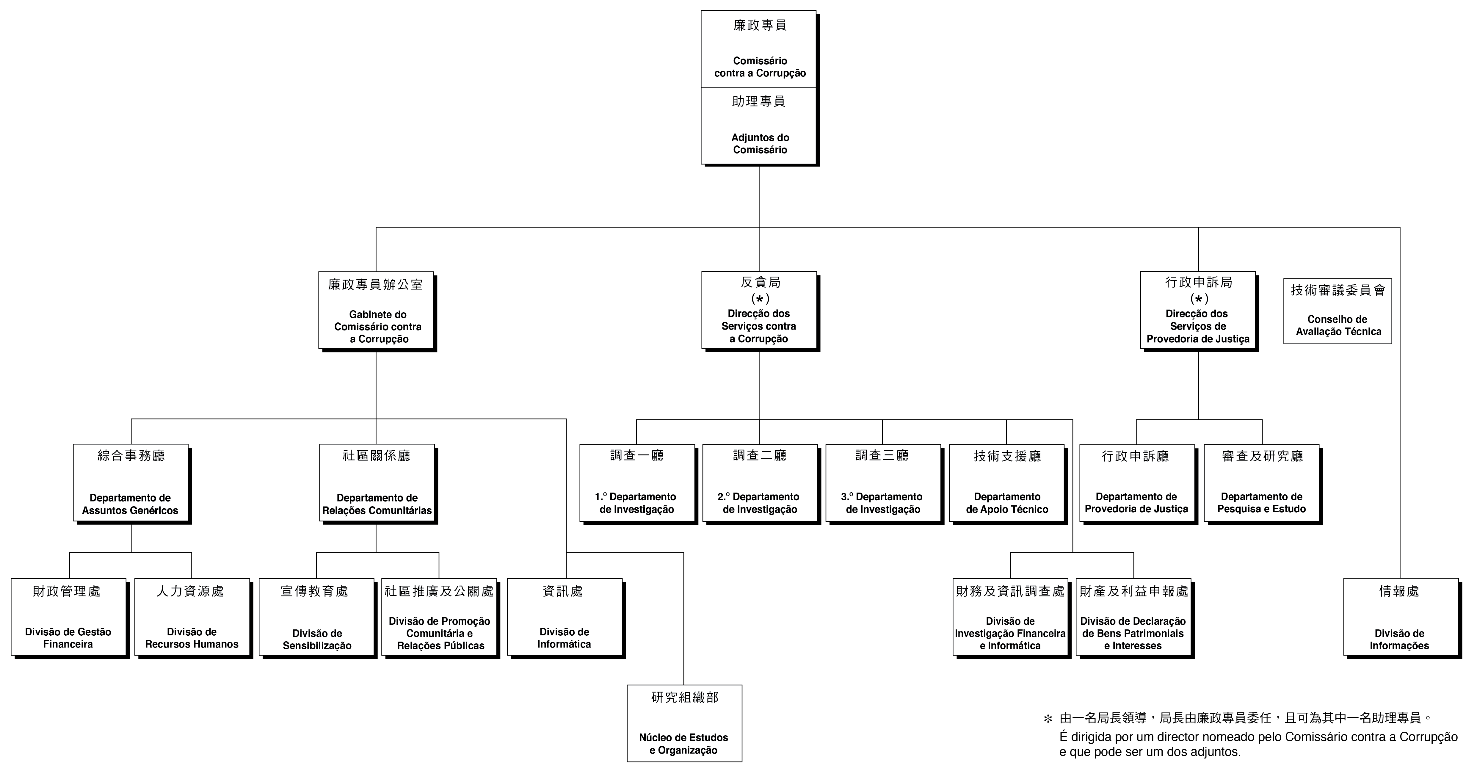
職能
開展預防及調查在公共部門及私營部門發生的貪污犯罪及與貪污相關聯的欺詐犯罪(尤其以有組織方式作出的、或具國際或跨區域規模的經濟財務犯罪)的行動,調查及偵查對外貿易中的行賄行為,執行行政申訴工作,以促使人的權利、自由、保障及正當利益得到保護,確保行使公權力的合法性及公共行政的公正與效率,以及開展倡廉教育工作。
性質
獨立運作並擁有行政、財政及財產自治權的公共機關。
廉政專員
助理專員
助理專員
辦公室主任
聯絡資料
地址
澳門冼星海大馬路 105 號「金龍中心」17 樓 (總部)
電話
總部:(853)2832 6300
投訴管理中心:(853)2836 1212
財產及利益申報處:(853)8395 3321
黑沙環社區辦事處:(853)2845 3636
氹仔社區辦事處:(853)2836 3636
傳真
總部:(853)2836 2336
財產及利益申報處:(853)2875 0900
黑沙環社區辦事處 :(853)2845 3611
氹仔社區辦事處:(853)2884 3344
組織法例
《中華人民共和國澳門特別行政區基本法》
第1/1999號法律
(1999年12月20日《澳門特別行政區公報》)
通過《回歸法》。
第2/1999號法律
(1999年12月20日《澳門特別行政區公報》)
通過《政府組織綱要法》。
第10/2000號法律
(2000年8月14日《澳門特別行政區公報》)
通過澳門特別行政區廉政公署組織法。
第3/2009號行政法規
(2009年2月9日《澳門特別行政區公報》)
核准廉政公署部門的組織及運作。
第4/2012號法律
(2012年3月26日《澳門特別行政區公報》)
修改第10/2000號法律《澳門特別行政區廉政公署》。
第3/2013號行政法規
(2013年3月18日《澳門特別行政區公報》)
修改第3/2009號行政法規《廉政公署部門的組織及運作》。
第17/2024號法律
(2024年8月26日《澳門特別行政區公報》)
修改第10/2000號法律《澳門特別行政區廉政公署》。
第32/2024號法律
(2024年9月16日《澳門特別行政區公報》)
修改第3/2009號行政法規《廉政公署門的組織及運作》。
第180/2024號行政長官批示
(2024年11月25日《澳門特別行政區公報》)
重新公佈第10/2000號法律《澳門特別行政區廉政公署》全文。
職責
- 開展預防及遏止在公共部門及私營部門發生貪污犯罪及與貪污相關聯的欺詐犯罪的行動;
- 針對由公務員實施的貪污犯罪及與貪污相關聯的欺詐犯罪,依刑法及刑事訴訟法進行調查及偵查,但不影響法律賦予其他機構就該等事宜進行調查或偵查的職責;
- 針對在私營部門發生的貪污犯罪及與貪污相關聯的欺詐犯罪,依刑法及刑事訴訟法進行調查及偵查,但不影響法律賦予其他機構就該等事宜進行調查或偵查的職責;
- 針對對外貿易中的行賄行為,依刑法及刑事訴訟法進行調查及偵查,但不影響法律賦予其他機構就該等事宜進行調查或偵查的職責;
- 針對在因應澳門特別行政區機關選舉而進行的選民登記及有關選舉中實施的貪污犯罪及與貪污相關聯的欺詐犯罪,依刑法及刑事訴訟法進行調查及偵查,但不影響法律賦予其他機構就該等事宜進行調查或偵查的職責;
- 執行行政申訴工作,以促使人的權利、自由、保障及正當利益得到保護,並透過其組織法所規定的途徑及其他非正式途徑,確保行使公權力的合法性及公共行政的公正與效率;
- 進行宣傳教育工作,以預防在公共部門及私營部門發生的貪污犯罪及與貪污相關聯的欺詐犯罪,以及行政違法行為,並推動市民採取預防措施及避免利於犯罪行為發生的各種行為及情況。
